Kas naujo SOLIDWORKS 2026
SOLIDWORKS švenčia 30 metų ir pristato daugiau nei 420 naujų funkcijų bei patobulinimų. Čia rasite „Kas naujo SOLIDWORKS 2026“ seminarų medžiagą – svarbiausias naujoves, įžvalgas ir praktinius pavyzdžius iš mūsų pristatymų.
SOLIDWORKS Design
2026 metų SOLIDWORKS grafikos generavimo variklis buvo stipriai patobulintas, smarkiai optimizuojant pasikartojančių elementų detalių pergeneravimą. Tai stipriai pagreitina kone visus veiksmus, ypatingai dideliuose surinkimuose bei brėžiniuose.
SOLIDWORKS 2026 nuo šiol kur kas protingiau seka ar komponentų modifikacija iš tiesų ką nors fiziškai pakeičia surinkime, ir jeigu ne (pakeitimas - tik vizualinis) - pagal nutylėjimą išvengia bereikalingo surinkimo persaugojimo, kas smarkiai pagreitina saugimo operaciją dideliuose projektuose.
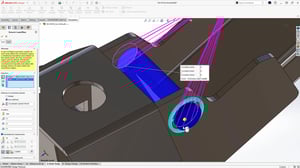
Nenaudojate Toolbox, ir vargstate su iš interneto atsisiųstų tvirtinimo elementų panaudojimu? Nuo šiol su AI pagalba SOLIDWORKS automatizuoja šių elementų pozicionavimą ir ryšių (Mates) sukūrimą surinkimo aplinkoje, tad jiems nebereikia rankiniu būdu kurti pagalbinės geometrijos (Mate References).
Jei savo projektus saugojte 3DEXPERIENCE platformoje, turbūt žinote, jog ji tvarkosi su dideliais surinkimais kur kas geriau nei SOLIDWORKS. Nuo šiol joje galite išsifiltruoti komponentus, su kuriais norite dirbti (nepriklausomai nuo surinkimo struktūros), ir SOLIDWORKS'e užkrauti tiktai juos.
Grafinės konfigūracijos (Display States) dabar bus daug naudingesnės, nes jas tapo galima valdyti taip pat patogiai kaip ir įprastines konfigūracijas, naudojantis panašiu principu veikiančia lentele.
3DEXPERIENCE platformos vartotojai nuo šiol galės pasinaudoti automatiniu brėžinių kūrimu AI pagalba SOLIDWORKS aplinkoje. Ši funkcija gali palengvinti pirminį, pasikartojantį brėžinių kūrimo etapą, o paprastų detalių atveju - net ir padaryti galutinį rezultatą.
Daugelio klientų prašyta funkcija pagaliau čia - nuo šiol dokumento savybėse (Custom Properties) galima sukurti parametrinį ryšį į pjaustinių sąrašo savybes (Cut List Properties), ir norimų reikšmių nebereikia kaskart atnaujinti rankiniu būdu.
Nuo šiol vamzdynų ir elektros kabelių trasavimo įskiepio Routing funkcija Auto Route gali sukurti automatinį trasavimą pasitelkiant vartotojo nupieštą orientacinį eskizą, ir tokiu būdu pravesti vamzdį ar kabelį per reikiamus taškus, o ne pačiu trumpiausiu keliu.
Naudojantiems Visualize įskiepį, nuo 2026 metų versijos vaizdų generavimą galima atlikti tiesiai SOLIDWORKS aplinkoje, sutaupant laiko perkėlinėjant modelį tarp programų.
Visi esame patyrę, ką reiškia pradėti atidarinėti didelį STEP failą, ir eiti per tą laiką pasidaryti kavos. Nuo šiol SOLIDWORKS gali importuoti STEP failus masiškai (t.y. ne po vieną) fone, netrukdant jūsų darbo, ir informuoti kai importavimas bus baigtas.
O taip pat:
- Lakštinis plienas: nuo šiol galima bazinę plokštę kurti bet kokiame aukštyje nuo eskizo;
- Detalės ir surinkimai: nuo šiol galima lengvai ištrinti nenaudojamas formules kuomet trinate eskizus ar matmenis;
- Brėžiniai: matmenų linijos pasislepia už kitų matmenų susikirtimo vietose, kad jų neužstotų;
- Brėžiniai: keičiant lapo formatą (Sheet Format), lape jau esantys elementai (vaizdai, lentelės ir t.t.) automatiškai išdėliojami iš naujo;
- Rėminės konstrukcijos: Structure System turi gerokai patobulintą ir daug aiškesnę kampų suleidimų peržiūrą;
- Gabaritai: Bounding Box funkciją galima apibrėžti su koordinačių sistema;
- MBD: nuo šiol galima patogiai filtruoti DimXpert anotacijas;
- Routing: patobulintos kabelių šarvo aprašymo funkcijos;
- Visualize: Stellar Fast Mode režimas nuo šiol palaikomas ir AMD vaizdo plokštėse.
10 pagrindinių SOLIDWORKS patobulinimų (PDF, anglų k.)
Gerosios SOLIDWORKS ir bendradarbiavimo praktikos (PDF, anglų k.)
Electrical Schematics
Nuo 2026 versijos SOLIDWORKS Electrical leidžia importuoti komponentus ar kabelius iš Excel failo, ir palengvina įvestis aprašant plokštes, terminalus bei kabelių šerdis.
Nuo šiol tapo įmanoma asocijuoti pagalbinius/papildomus komponentus, tokius kaip jungtys, lizdai, kaiščiai ir t.t. prie pagrindinių komponentų (plokščių, terminalų ir pan.)
Eksportavimo į PDF nustatymai pasipildė naujais punktais, suteikiančiais daug daugiau laisvės sukonfigūruojant būtent tokį dokumentą, kaip jums reikia.
Nuo šiol, naudojantys 3DEXPERIENCE platformą, gali savo Electrical biblioteką laikyti debesijos saugykloje, taip užtikrinant jog visi vartotojai tikrai naudos tuos pačius komponentus bei simbolius.
O taip pat:
- Pagerintas komponentų filtravimas bei vartotojo aplinka;
- Informaciniai langeliai (Tooltips), užvedus pele ant laido ar kabelio, rodo jo informaciją;
- Papildomi filtrai klasifikacijos lentelėje;
- Supaprastinta serverio-kliento jungtis, sumažina instaliacijos problemas bei supaprastina IT konfigūraciją.
10 pagrindinių SOLIDWORKS Electrical patobulinimų (PDF, anglų k.)
SOLIDWORKS PLM
Eksperimentinis AI, apmokytas inžineriniais duomenimis bei gerosiomis praktikomis, veikiantis pokalbio principu.
Daugelis mūsų esame pasiilge SOLIDWORKS vartotojų forumo. Nuo šiol, su kitais SOLIDWORKS vartotojais iš viso pasaulio galite bendrauti tiesiai iš SOLIDWORKS dešiniojo meniu.
Nuo šiol 3DEXPERIENCE ir SOLIDWORKS jungtis leidžia patvirtinti brėžinį pagal reikiamą darbo srautą platformoje, ir patvirtinimo štampas automatiškai atsiranda SOLIDWORKS brėžinio kampiniame štampe, jūsų numatytoje vietoje.
Nuo šiol bibliotekinių elementų (komponentų, lentelių, šablonų ir t.t.) direktorijos, nurodytos per SOLIDWORKS Options -> File Locations į 3DEXPERIENCE platformos skirtukus (Bookmarks), yra sinchronizuojami automatiškai, taip užtikrinant, jog lokalios failų kopijos nebūtų pasenusios.
Nuo šiol lydinčią dokumentaciją Microsoft Office dokumentų formatais galima valdyti lygiai taip pat kaip ir CAD duomenis, ir įtraukti juos į darbo srautus, patvirtinimo procedūras ir t.t.
Jei projektuojate deformuojamus/lanksčius komponentus, 3DEXPERIENCE ir SOLIDWORKS integracija dabar leidžia juos apibrėžti pagal šį parametrą, ir taip išvengti painiavos su konfigūracijomis ar žiniaraščių lentelėmis.
O taip pat:
- Platforma nuo šiol palaiko šias SOLIDWORKS funkcijas:
- Excel konfigūracijų lenteles (Design Tables) - jas dabar galima saugoti atskirame faile, esančiame platformoje;
- Komponento konfigūracijos išsaugojimas kaip naujo failo - galima saugoti jį tiesiai į platformą;
- Pjaustinių lentelės - nuo šiol platforma jas atpažįsta ir leidžia peržiūrėti naršyklėje;
- Išmanūs komponentai (Smart Components) - juos saugant į platformą, dabar išsisaugo ir juos apibrėžiantis surinkimas.
- 3DSwym: leidžia sukurti pokalbių grupes pagal žmones arba temą;
- 3DSwym: dabar galima kurti gyvas nuorodas į projektus, skirtukus, problemas ir t.t.;
- Share&Markup: dalinantis modeliu per 3DDrive, atsirado daug daugiau eksportuojamo failo formatų variantų - 3DXML, PDF, STEP, STL, Parasolid, IGS, bei visi darbiniai SOLIDWORKS failų formatai.
10 pagrindinių 3DEXPERIENCE SOLIDWORKS patobulinimų (PDF, anglų k.)
SOLIDWORKS PDM
Nuo šiol PDM leidžia peržiūrėti ne tik SOLIDWORKS, bet ir STEP bei Parasolid failus, taip padedant juos identifikuoti vizualiai.
Greitai atkartojamos neseniai naudotos paieškos, favoritai, lankstesnis paieškos žodžių panaudojimas, bei automatiškai užsipildantys paieškos langeliai.
Nuo šiol užvardinti žiniaraščiai bus atidaromi su WEB2 technologija, kas leidžia patogiau juos susireguliuoti ir išgauti tiksliai norimą vaizdą.
PDM užduočių sąraše atsirado konvertavimo užduotis (Convert Task), leidžianti automatiškai masiniu būdu konvertuoti failus iš vieno formato į kitą, tad šio funkcionalumo nebereikės koduoti patiems.
O taip pat:
- PDM: nuo šiol galima archyvuoti darbo srautus (vietoje ištrynimo);
- PDM: nuo šiol failų paveiksliukai (thumbnails) yra sugeneruojami daug daugiau CAD failų tipų;
- PDM: failų paveiksliukai (thumbnails) nuo šiol yra rodomi ir bibliotekos (Design Library) failams;
- PDM: WEB2 greitaveika buvo padidinta nuo 3.8x iki 13.5x, priklausomai nuo failų kiekio ir konteksto;
- PDM: per API prieigą nuo šiol galima stabdyti einamus veiksmus, bei prenumeruoti pre ir post įvykius;
- PDM: pagreitintas failų konvertavimo įrankis, ir atsirado daugiau variantų sureguliuoti konvertavimo taisykles;
- Manage: patobulinta vartotojo grafinė sąsaja (UI);
- Manage: palengvintas failų numeravimo procesas;
- Manage: perdaryta failų ryšių peržiūra su daug daugiau filtravimo variantų.
SOLIDWORKS Simulation
Nuo 2026 versijos SOLIDWORKS Simulation rodo kur kas informatyvesnius klaidų pranešimus apie netinkamai sureguliuotą studiją, informuojant vartotoją kurie kūnai turi nepriskirtą medžiagą, kuriems nepavyko sugeneruoti BE tinklelio ir t.t.
Nuo šiol Simulation leidžia sukurti seisminės analizės studijas, bei aprašyti nutolusias jėgas pagal specifinę koordinačių sistemą. Taipogi, jėgas nuo šiol galima išdalinti ant rėminių elementų grupės, ne tik kiekvienam elementui individualiai.
Dabar SOLIDWORKS Simulation leidžia sukurti atsitiktinių vibracijų studiją, ir peržiūrėti kokiomis ašinėmis, lenkimo, kirpimo ir sukimo jėgomis yra veikiami tvirtinimo elementai.
SOLIDWORKS Plastics biblioteka pasipildė 85 naujomis medžiagomis, o skaičiavimų greitis padidėjo 15-30%.
Nuo šiol SOLIDWORKS Plastics geba vizualiai parodyti neužpildytą tūrį plastiko liejimo metu, ir greitai identifikuoti problemines vietas.
SOLIDWORKS Flow Simulation nuo šiol leidžia nustatyti X/Y/Z koordinates Min/Max tikslams (Goals), kas, pavyzdžiui, leidžia sekti ar kontroliuoti slėgį specifinėje modelio vietoje.
Nuo šiol atsirado galimybė klupumo analizėje išfiltruoti neigiamas reikšmes, kurios dažnai yra nereikalingos ir užteršia vaizdą. Be to, klupumo analizė nuo šiol palaiko iki 200 matuojamų taškų (Modes), kas stipriai padidina analizės tikslumą ir padeda lengviau rasti "pasislėpusias" kritines reikšmes.
Nuo šiol plonasieniams/kiautiniams (Shell) tipo elementams galima priskirti išdalintą jėgą ant briaunos, ne tik paviršiaus.
O taip pat:
- Simulation: iki 28% pagreitinti skaičiavimai tvirtinimo elementams;
- Plastics Simulation: pakavimo simuliacija dabar suteikia papildomus parametrus termosetinėms medžiagoms;
- Flow Simulation: leidžia suskaičiuoti bendrą energijos šaltinių galią;
- Flow Simulation: dabar galima lentelėse atvaizduoti kiekvieno komponento temperatūrą.
10 pagrindinių 3DEXPERIENCE SOLIDWORKS patobulinimų (PDF, anglų k.)
Draftsight
Leidžia greitai pasiekti neseniai kurtus projektus, kurti naujus, pasiekti nustatymus bei resursus įgūdžių tobulinimui.
Su DraftSight dabar galima importuoti BIM modelius, apjungti su SOLIDWORKS 3D modeliais, generuoti fasadus, pjūvius, planus, žiniaraščius.
Tai naujų bei jau pažįstamų komandų rinkinys naujoje įrankių juostos kortelėje, skirtų automatizuoti dažnai pasitaikančius veiksmus.
DraftSight dabar palaiko plaukiojančius (atsegamus nuo pagrindinių meniu) langus, kas leidžia išdėlioti juos per kelis ekranus, ir taip kur kas geriau išnaudoti jų privalumus.
O taip pat:
- Nauji būdai automatizuoti užduotis programiniu kodu - Diesel Expressions;
- Patogesni įrankiai redaguojant masyvus (Patterns);
- ECW failų importavimas.
10 pagrindinių DraftSight patobulinimų (PDF, anglų k.)
10 gerųjų DraftSight praktikų (PDF, anglų k.)
SOLIDWORKS 30 metų!
Šiais metais SOLIDWORKS švenčia trisdešimties metų jubiliejų. Didžioji dalis šiandien jau įprastų programos funkcijų buvo kadaise pasiūlytos jos vartotojų. Ta proga Dassault Systemes pakvietė 12 programos ekspertų pristatyti savo mėgstamiausias funkcijas, jų neįprastą panaudojimą ir gerąsias praktikas.
Kviečiame pasižiūrėti!






.png?width=350&name=Pagalbos%20centras%20(1).png)


